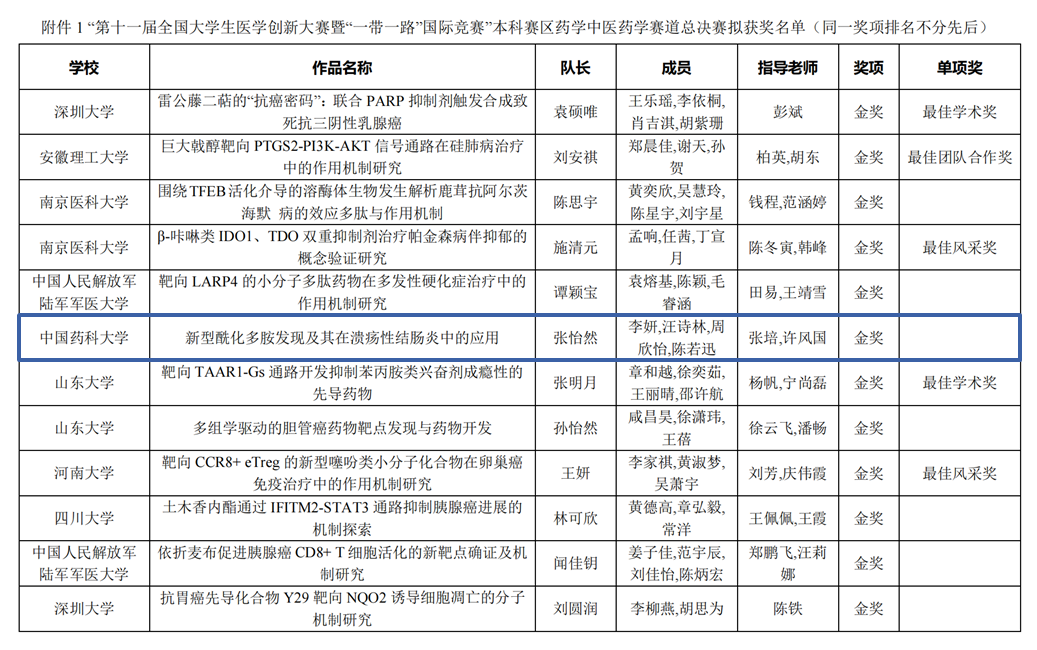
近日,第十一届全国老员工医学创新大赛暨2025“一带一路”国际竞赛全国总决赛在山东大学圆满落幕,由来自太阳成集团tyc9728、基础医学与临床药学公司本科生组成的公司代表队(成员:张怡然、李妍、汪诗林、周欣怡、陈若迅,指导教师:张培、许风国)表现优异,参赛项目《新型酰化多胺发现及其在溃疡性结肠炎中的应用》荣获药学中医药学赛道全国总决赛金奖。
作为全国医学教育领域最具影响力的老员工科研创新赛事之一,本届大赛规模再创新高,总决赛汇聚了来自10个国家201所高校的820余项参赛作品,共同角逐基础临床、预防医学、口腔医学、法医学、药学中医药学、交叉学科、高职高专及“一带一路”国际竞赛等8大赛道。
太阳成集团tyc9728长期致力于培养具备创新思维与实践能力的复合型药学人才,通过持续优化学科布局与课程体系,积极引导本科生关注医药创新前沿,着力激发其创新意识与潜力,不断提升科研素养与实践技能水平。

合影

获奖名单
(供稿单位:太阳成集团tyc9728,撰写人:张培)

